无人机WiFi实时图传技术:创新视角下的未来航拍新纪元
标题:无人机WiFi实时图传技术:创新视角下的未来航拍新纪元< article >< h2 > 引言 随着科技的飞速发展,无人机(UAV)技术逐渐渗透到各个领域,从军事侦察到民用航拍,无...
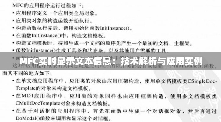
MFC实时显示文本信息:技术解析与应用实例
标题:MFC实时显示文本信息:技术解析与应用实例引言随着计算机技术的不断发展,实时显示文本信息已成为许多应用程序中不可或缺的功能。Microsoft Foundation Classes (MFC) 是一个功能强...
辽阳实时病例查询最新动态:守护健康,共筑防线
标题:辽阳实时病例查询最新动态:守护健康,共筑防线引言随着新冠疫情的持续发展,公众对于疫情信息的关注日益增加。辽阳市作为我国东北地区的重要城市,其疫情动态备受关注。为了方便市民及时了解疫情信息,辽阳市卫生健康部门...
新澳免费资料精准大全,迅捷解答问题处理_UHD版8.153
前言 在全球化的浪潮下,澳门作为中国的特别行政区,一直在积极地推动各项政策文件的发布,旨在促进地区发展和社会进步。为了更好地服务于民众,澳门政府推出了一系列免费资料,以《新澳免费资料精准大全,迅捷解答问题处...
实时新闻播报:实况图揭示新闻现场的震撼瞬间
标题:实时新闻播报:实况图揭示新闻现场的震撼瞬间引言:新闻播报的变革随着科技的发展,新闻播报的方式也在不断变革。传统的文字报道和口头播报已经不能满足现代观众对于新闻时效性和直观性的需求。实况图作为一种新兴的新闻播...
个税APP补缴个税:实时入库还是延迟处理?
标题:个税APP补缴个税:实时入库还是延迟处理?个税APP补缴个税的背景随着我国税收制度的不断完善,个人所得税成为了人们关注的焦点。近年来,国家推出了个人所得税APP,为广大纳税人提供了便捷的个税申报和缴纳服务。...
7777788888管家婆老家,实践性策略实施_Hybrid9.943
引言 在全球经济一体化和地域合作日益紧密的今天,澳门特区面临着诸多新的挑战与机遇。为更好地实现澳门发展目标,在“7777788888管家婆老家,实践性策略实施_Hybrid9.943”的指导...
实时掌握,畅行无阻——新京高速路况实时直播解析
标题:实时掌握,畅行无阻——新京高速路况实时直播解析引言随着我国高速公路网络的日益完善,出行变得更加便捷。然而,高速公路的拥堵、事故等问题也时常困扰着广大司机。为了解决这一问题,许多地区都推出了高速公路路况实时直...
网络实时运行状况显示:技术革新与运维保障
网络实时运行状况显示:技术革新与运维保障引言随着互联网技术的飞速发展,网络已经成为人们生活、工作不可或缺的一部分。网络实时运行状况显示作为网络运维的重要组成部分,对于保障网络稳定运行、提高用户体验具有重要意义。本...
实时位置截屏:隐私与便利的权衡
实时位置截屏:隐私与便利的权衡在数字化时代,我们的个人信息仿佛被无限放大,每一次的移动、每一次的停留,都可能被记录下来。实时位置截屏作为一种新兴的技术,既带来了便利,也引发了关于隐私保护的讨论。本文将探讨实时位置截...














鄂ICP备19026574号-1