独家密爱,陆少的深情传奇故事
缘分的起点在繁华都市的某个角落,一场缘分悄然展开,主角陆少,一个外表俊朗、事业有成的年轻男子,在命运的安排下,邂逅了一个名叫林婉的女子,林婉温婉贤淑,聪明伶俐,她的出现让陆少的世界瞬间变得不同。第二章:秘密的接触陆少...
大祥区独家院子,城市喧嚣中的静谧避风港
随着都市化的步伐不断加快,人们在喧嚣的都市中寻找着属于自己的安静之地,在大祥区,有一种独特的住宅形式逐渐受到人们的青睐——那便是“大祥区独家院子”。独家院子的概念大祥区的独家院子,是一种融合现代都市生活与传统居住文化...
农业部生物政策最新动态解读,政策文件更新与未来趋势展望
随着科技的不断进步与发展,生物技术在农业领域的应用日益广泛,为了进一步规范和管理农业生物技术的研究、开发与利用,农业部近期发布了最新的生物政策文件,本文将对农业部生物政策文件的最新动态进行详细介绍。政策背景随着全球生...
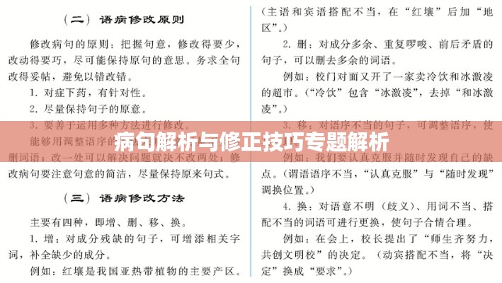
病句解析与修正技巧专题解析
在中文写作中,病句的存在是一个常见而又不可忽视的问题,病句不仅会影响句子的表达效果,还会影响整篇文章的质量和可读性,本文将针对病句进行专题探讨,帮助读者识别和修改病句,提高写作水平。病句的类型1、成分残缺:句子缺少必...
韩国小姐姐舞蹈视频走红网络,魅力四溢引网友热议
标题:韩国小姐姐舞蹈视频走红网络,魅力四溢引网友热议< article >< h2 > 舞蹈视频走红背景 近年来,随着互联网的普及和短视频平台的兴起,各种才艺展示视频在网络上迅速传播。在...
《2023年度热门电视剧推荐:剧荒不再,精彩纷呈!》
《2023年度热门电视剧推荐:剧荒不再,精彩纷呈!》开篇:电视剧界的年度盛宴随着科技的飞速发展,电视剧已经成为人们生活中不可或缺的一部分。2023年,电视剧市场更是呈现出前所未有的繁荣景象,众多优质剧集接连上映,...
热门小助手对口型挑战:社交网络的趣味新潮流
标题:热门小助手对口型挑战:社交网络的趣味新潮流背景介绍:对口型挑战的兴起随着社交媒体的快速发展,各种创意挑战层出不穷。对口型挑战便是其中之一,它起源于短视频平台,迅速在各大社交网络上走红。对口型挑战通常要求参与...
抖音hi聊竞猜热潮:揭秘热门竞猜背后的魅力与挑战
标题:抖音hi聊竞猜热潮:揭秘热门竞猜背后的魅力与挑战抖音hi聊竞猜的兴起随着社交媒体的不断发展,抖音作为中国领先的短视频平台,吸引了大量用户。在抖音上,hi聊功能的出现为用户提供了更多的互动方式。hi聊竞猜作为...
蒙恬:千年古剑的传奇与传承
蒙恬:千年古剑的传奇与传承引言:蒙恬剑的神秘面纱蒙恬,一个在中国历史长河中熠熠生辉的名字。他不仅是秦朝的名将,更是古代剑术的代表人物。而蒙恬剑,作为他的标志性武器,更是承载了无数传奇故事。在这篇文章中,我们将揭开...
热门合唱合拍:音乐的力量,共鸣的奇迹
标题:热门合唱合拍:音乐的力量,共鸣的奇迹引言:合唱合拍的魅力合唱合拍,作为一种独特的音乐表现形式,近年来在国内外音乐舞台上备受瞩目。它不仅是一种音乐艺术,更是一种团结、协作和共享的精神象征。本文将探讨热门合唱合...














鄂ICP备19026574号-1